定义:从系统集成和整车角度出发,统筹整车热量与环境的热量,采用综合手段控制和优化热量传递,保持各部件 工作在最佳温度范围,改善汽车各方面性能。
主要作用:通过散热、加热、保温等手段,让不同的零件都能工作在合适的温度下,以保障汽车的功能安全和使用 寿命。
汽车热管理系统组成:传统汽车热管理主要有发动机、变速箱的冷却以及空调系统热管理,新能源汽车热管理有电机电控系统热管理、电池系统热管理及乘员舱空调热管理
汽车热管理的必要性:燃油车:✓ 高温环境下增加发动机、变速箱报废风险。✓ 低温环境下阻力加大,增加油耗。纯电车:✓ 高温环境下易电池热失控现象。✓ 低温环境下放电性能变差。
新能源车热管理系统发展的3个阶段
第一阶段
第一代热管理系统:电池空冷或液冷、PTC制热、电机电控液冷,且相互独立。
新能源车发展初期,基本以电池、电机等动力系统替代燃油车发动机的基础上发展。正常行驶中电池系统会出现发热,而其高效的工作温度为15-35℃。由于空冷结构简单,成本较低,便于维护,从而得到了初期新能源汽车的广泛应用。
随着电机功率和充电功率的提升,空冷已不能满足电池热管理需求,逐渐升级为液冷。冬季由于环境温度较低,采用PTC对冷却液加热,然后冷却液将热量传导给电池系统。而驾驶舱内的制冷需求,沿用燃油车时代的制冷系统:将机械式空调压缩机升级为电动压缩机;制热需求通常采用 PTC 加热实现。整体上方案优点是简单,成本低,结构复杂度较低;缺点是能耗高, 冬季续航里程短。
第二阶段
第二代热管理系统:电池液冷、PTC 制热,电机电控液冷,可以利于电机电控余热加热电池系统,热循环利用。
在第一代基础上,实现电机电控和电池热管理回路的串并联,从而充分利用电机电控的余热对电池系统加热,冬季减少PTC使用,提高电动汽车整体的热管理效率,提高电动汽车续航里程。
如小鹏P7,采用一个四通阀,实现电机电控冷却回路和电池包总成冷却回路的连通。在电池包不需要进行加热时,电机电控回路热量通过前端 模块的电机散热器总成实现散热需求,需要加热时,冷却液将电机电控的热量带出,并流经电池包冷却回路;若热量不足,通过PTC进行辅助加热,实现节能。
第二代热管理系统对驾驶舱和电池的加热需求仍然通过PTC实现。驾驶舱的制热需求,一般采用风暖PTC加热器。
PTC加热周围空气,然后鼓风系统将空气吹入驾驶舱实现制热功能。另外,也可以采用水暖 PTC 加热器来加热冷却液,然后冷却液流经暖风气芯实现驾驶舱的暖风制热。电池系统的加热需求,主要采用水暖PTC加热器对冷却液进行加热,实现对电池包的加热。
但PTC的功率一般在1-6kW,百公里耗电量将额外增加 4-6kWh 的电量消耗。举个例子,满电驾驶时间在4-5h,PTC加热会让新能源车的满电续航减少100-150公里,这也是冬季开暖风后续航打折的原因。
第三阶段
——第三代热管理系统:新增热泵,采用热泵系统,整体热管理系统效率更高,且更加复杂, 冷媒侧和水媒侧实现集成化,整体向集成化方向发展,以特斯拉model Y为代表。
在冷媒侧,新增室内冷凝器和冷媒三通阀来实现热泵供热的需求,替代了原有的高压 PTC 加热。新增两个低压PTC加热主要实现除霜、除雾和辅助加热的功能。通常来讲,采用热泵系统进行替代后,百公里耗电量将节省2-3kwh,实现整体续航 10%-15%的提升。
特斯拉 model Y通过八通阀,将四个主要回路进行了连通,实现整个热管理系统的高效运行——实现12种制热、除雾、除霜和去湿工作模式。通过八通阀,不仅可实现电机电控余热循环加热电池,还可以间接将热量传递给驾驶舱;另外,能使电机电控系统、水冷冷凝器、低温散热器的串联,使电机电控回路和冷凝器共用一个散热器。
电池热管理回路也可以与Chiller 回路串联,实现电池回路的降温,该热量也可以间接 被热泵利用加热驾驶舱。电池热管理回路也可以与水冷冷凝器回路进行串联,通过水冷冷 凝器的热泵功能加热电池系统。
通过八通阀,可以灵活控制电池与电机电控的热管理回路、Chiller 冷却回路、水冷冷凝器制热回路的整体工作状态,实现新能源汽车热管理模块效率的最大化。
比亚迪海豚电池热管理采用冷媒直冷,具有效率高的优点。在新能源汽车热管理方面,比亚迪的理解同样代表着一种发展趋势。其电池热管理回路直接接入到冷媒侧,采用冷媒直接对电池系统进行热管理。
电池直冷优点明显:
热管理效率高,直接采用冷媒实现与电池的热交换,而不用通过冷媒→冷却液→电池系统的热量传导,提高热管理系统的效率,但也增加了技术难度,电池热管理回路一般较长,电池系统的热管理控制的均匀性以及热管理系统的密封性将给前期开发带来较高的技术挑战。
热管理系统主流技术路线
燃油车热管理:1)乘员舱制冷——空调冷媒;2)乘员舱制热——发动机余热;2)发动机冷却——水冷/油冷;3) 变速箱冷却——冷却油。
电动车热管理:1)乘员舱制冷——空调冷媒;2)乘员舱制热——PTC或热泵空调制热;3)动力电池冷却——水冷 /冷媒;4)动力电池加热——发动机余热+PTC;5)电机冷却——水冷/油冷。
燃油车:空调系统和发动机系统热管理
发动机/变速箱冷却:发动机冷却需要水路循环,温度较低时节温器关闭,冷却液走小循环;温度较高时节温器开 启,冷却液走大循环,通过散热器与风扇给冷却液降温,使发动机保持在最佳工作温度;变速箱冷却依靠油冷。
空调系统:制热主要是依靠发动机的余热,高温冷却液将热量传递到空气,鼓风机将其送入乘员舱;制冷则是利 用蒸发器中制冷剂气化带走周围空气热量,由鼓风机将冷气送入乘员舱,再通过冷凝器将高压气体重新液化进行 循环。
进气热管理:中冷器可以降低进入发动机的空气温度,EGR是将部分废气降温后送入发动机再次燃烧。两者共同 作用提高发动机进气量和燃烧效率。
纯电车:三电系统热管理+乘员舱空调系统
三电系统热管理:动力电池高效工作温度区间窄,制热时通过PTC进行加热,制冷时PTC关闭,通过Chiller热交换器 与空调系统并联,使冷却液降温,流经电池水冷板,带走动力电池热量;电机电控等功率器件串联,通过散热器和 风扇给冷却液降温,带走热量,液冷是主流,油冷的性能更佳。
空调系统:制冷原理与传统燃油车相同;由于没有发动机,制热需要新增制热系统,主要有PTC制热与热泵空调两种 模式。PTC制热是通过热敏电阻加热周围空气,由鼓风机将暖气送入乘员舱;热泵空调通过四通阀改变制冷剂流向, 通过冷凝器中高压气体液化产生的热量加热周围空气,由鼓风机将暖风送入乘员舱。相较于PTC制暖,热泵空调更加 节能,可以增加电动车续航里程。
插电混动车:发动机冷却+三电系统热管理+乘员舱空调系统
插电混动车热管理系统是燃油车与纯电车系统的综合。
发动机/变速箱冷却:发动机/变速箱冷却机理与燃油车类似,主要依靠液冷与油冷。
三电系统热管理:三电系统热管理机理与纯电车类似。
空调系统:制暖既可以依靠发动机余热,也可以通过热泵空调制热;制冷机理与燃油车类似。
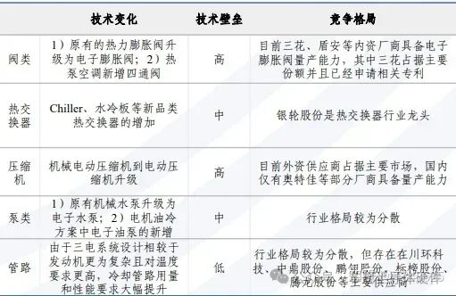
热管理五大核心零部件:阀、热交换器、压缩机、泵、管路
热管理产业链
汽车热管理前沿技术及发展趋势
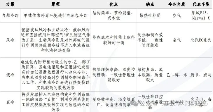
水冷是动力电池的主要冷却方式
液冷是动力电池冷却的主流技术。动力电池的续航和工作环境温度有较大关联,因此动力电池的温度 控制是三电系统热管理的核心,根据管理方式分类,动力电池包的冷却(温控)主要包括自然冷却、风 冷、液冷、直冷四类,其中风冷一致性差,冷却效果难以控制,冷媒直冷技术难度较高,因此电池冷却 的技术路线仍以液冷为主。
冷媒直冷电池冷却
冷媒直冷技术原理与空调制冷原理类似。通过压缩机将制冷剂气体压缩成高温高压的气体,然后进入前端冷凝器后, 将制冷剂气体被冷凝成高温中压的液体,高温中压的液体通过膨胀阀碰撞,将低温低压的两相流进入蒸发器,蒸发器通过车舱空调蒸发器或是电池包内的冷板,制冷剂吸收热然后不断蒸发,最后变成气体通过膨胀阀回到压缩机完成整 个循环。
冷媒直冷技术换热性能强、结构简单。✓ 换热性能强。相较于液冷系统利用冷媒与冷却液换热,再通过冷却液冷却电池,直冷系统可以减少一次换热过程,降 低换热温差,且制冷剂在电池冷板内沸腾化热,换热能力显著增强。✓ 结构简化。原有的液冷系统借助Chiller来完成,然后再通过水泵水管到水冷板上,直冷技术可以直接将电池回路的冷却 液系统彻底消除,在额外的空调回路中用制冷剂直接冷却电池,节省大量零部件以及成本。
冷媒直冷直热优秀案例:比亚迪海豚热管理系统
比亚迪海豚热管理系统:对热泵系统进行集成,用冷媒直冷直热替代传统冷却液。
✓ 宽温域热泵技术。运用阀岛结构对制冷剂回路大部分控制组件进行了集成,并通过将制冷剂回路和电机电控冷却液回 路进行耦合,将电机电控的热量用于乘员舱制热或者电池包制热,提高热量利用效率,实现更宽的空调工作温域(- 30℃—60℃)以及更长续航里程。
✓ 冷媒直冷直热。刀片电池上面采用了直冷直热技术以冷媒取代了传统的冷却液,直接对电池进行冷却和加热,直冷模 式制热效果较好,但制冷剂用量大、成本高,且对电池一致性要求高,目前比亚迪电池包直冷直热技术属于全球首创。
热泵空调逐步替代PTC空调
发动机热源消失,新能源车新增PTC加热器。由于发动机热源消失,汽车需额外的热源补充,才能维持空调系统高效 运转。成本低、结构简单、工作稳定的PTC加热方案就成为了新能源汽车行业普遍采用的制热方案。根据其工作方式不 同,PTC加热器可分为风暖式和水暖式:✓ 风暖式。PTC风暖加热器是直接加热流经加热器表面的空气,然后经鼓风机吹入车内,达到暖风的效果,成本较低,制 热快、温度较高,但暖风非常干燥,舒适度较低,高压PTC直接接入乘员舱,存在一定的安全风险。✓ 水暖式。PTC水暖加热器先把水加热,热水流入暖风芯体与冷空气换热,被加热后的冷空气送入乘员舱内,热量损失相 对较小,是目前成较为熟且安全的采暖方案,广泛应用于电动汽车上。
PTC电加热严重降低续航里程。通常PTC电加热器功率都在6KW左右,每小时耗电6度,以带电量为70度电的蔚来ES6 为例,PTC暖风使用一小时,电池耗电10%左右,对动力电池的消耗极大,严重影响了电动汽车的续驶里程。
热泵空调制冷过程和传统空调一致,制热过程依靠系统的反向循环,将外界空气的热能强制转移到乘客舱的空调系统, 整个热泵系统充当环境热量的“搬运工”,制热过程(逆卡诺循环)主要分四大循环过程:① 冷媒从大气环境中吸收热量 ② 吸收热量汽化后的冷媒被压缩,温度进一步升高 ③ 高温高压冷媒通过热传递加热舱内空气或冷却液 ④ 被加热的热空气吹入驾驶舱
能效系数更高的热泵空调是未来空调系统的发展趋势。热泵通过制冷剂的气液转换,将空气中的热量转化为自身的内 能,COP值(能效系数)比PTC加热高出2-3倍,可以有效延长20%以上的续航里程,即使在极低温度下,仍可保证 COP大于等于1,而PTC能效系数永远小于1。
空调制冷剂特性对比:CO2冷媒GWP、成本低于R134a
当前车用制冷剂发展出现R1234yf和R744两个主要方向。R134a是第三代传统冷媒,2017年开始被禁止在欧盟境内新 售汽车上使用,目前制冷剂出现两种发展趋势,一种以日系、法系、美系(通用和福特等)车企为代表的采用化学 合成工质的零ODP、低GWP制冷剂,如R1234yf(目前已被美国杜邦和霍尼韦尔申请专利);另一种以韩系、德系 (大众和宝马等)为代表,采用天然工质作为替代物,如R744(CO2)。
CO2冷媒被寄予厚望。CO2冷媒成本低,无污染,并且由于其沸点更低,低温下制热效率强于R134a和R1234yf。目 前德国、英国、瑞士、荷兰等国家对CO2冷媒空调系统均有补贴,但由于CO2冷媒空调系统其运行压力都显著高于传 统的制冷空调系统,高临界压力、低临界温度对系统及部件的设计提出了许多较高的要求,因此目前CO2冷媒尚未 得到大规模应用,国内冷媒仍以R134a为主。我们认为国内腾龙股份、克来机电等公司已经开始布局CO2 热泵配套产 品,未来随着配套系统的持续升级,CO2有望成为国内主流车用冷媒。
热管理系统集成化
集成式热管理系统特点:✓ 利用多通道阀门或管路,将电池、电机电控和空调系统中某些或全部回路连通,形成一个大循环回路 ✓ 热管理控制器根据各部件的温控需求,控制压缩机、加热器、阀体等部件的开启或关闭,改变循环回路,统筹热量管 理,减少能量的浪费 ✓ 系统集成度高,控制逻辑复杂,难度较大
热管理系统整体表现出集成化趋势。整体上来讲,无论是在冷媒侧还是在水媒侧,整 体的发展都是朝集成化的方向发展。如特斯拉在冷媒侧,采用非常集成化方式,将众多的阀类集成在一起。
主要优势有以下几点:有效地实现平台化,有利于规模化的批量生产以及成本的降低;提升热管理效率,且在整车空间方面,节省空间给乘客提供的使用功能 。在水媒侧,集成化趋势同样明显。如图中特斯拉水媒侧基 板,将众多阀类和冷却液水壶集成在一次,其优势与冷媒侧类似。
比亚迪的冷媒侧集成化同样比较明显。由于电池系统采用直冷,整个系统拥有的 阀类元器件,如各种电子膨胀阀,电磁阀,截止阀等,集成化的方式可以使众多阀类和传感器的线束布局更加方便,提高整个热管理系统的可靠性并降低成本。
特斯拉热管理系统发展历程
特斯拉热管理系统1.0
特斯拉热管理系统1.0:首次应用于Roadster,各回路耦合度较小。特斯拉第1代热管理系统应用于Tesla Roadster车 型,包含电机回路、电池回路、空调暖通(Heating Ventilation and Air Conditioning, HVAC)回路和空调回路,各回 路功能相对独立,不同回路之间的耦合度相对较小。✓ 电池回路:低温环境下,PTC加热器加热冷却液,被加热过后的冷却水和电池进行热交换;高温环境下,通过与空 调系统交互的热交换器,对动力电池进行冷却。✓ 空调暖通回路:低温环境下,通过高压风暖PTC对鼓风机吸入的低温空气进行加热,为乘员舱进行采暖;高温环境 下,制冷剂通过与空调系统交互的热交换器,对HVAC 回路中的冷却液进行冷却,冷却液经散热器对鼓风机吸入的 高温空气进行冷却,为乘员舱进行制冷。
特斯拉热管理系统2.0
特斯拉热管理系统2.0:首次引入四通换向阀,电机和电池回路相互耦合。特斯拉第2代热管理系统应用于 ModelS/X 车型,相对于第1代热管理系统,集成度更高,首次引入四通阀控制结构,可实现电机回路与电池回路的串并联模 式。✓ 首创四通换向阀:增加电机回路与电池回路相耦合的四通阀结构,电池温度较低时,电机系统余热为电池系统进行 加热,减少高压PTC为电池加热所消耗的电能;电池温度较高时,电机回路散热器为电池系统进行冷却,节约空调 系统为电池冷却所需要的能量消耗。✓ 空调制冷效果提升:第二代空调回路取消HVAC回路,实现空调系统对乘员舱的直接冷却,制冷效果更好。✓ 引入Chiller精确分配冷量:空调系统与电池回路通过Chiller热交换器进行换热,可对空调制冷量进行精确分配,减 小电池回路的主动冷却过程对乘员舱制冷舒适性的影响。
特斯拉热管理系统3.0
特斯拉热管理系统3.0:自主研发Super bottle,集成度提升。特斯拉第3代热管理系统应用于 Model3车型,相对于第2代 热管理拓扑结构,在风暖 PTC、驱动电机和储液罐结构设计上均有较大的技术创新,同时结构设计上更凸显集成化。✓ Super bottle(五通阀):Super bottle通过将四通阀、电机水泵、电池水泵、Chiller热交换器、散热器和执行器等部件 集成在一起,减少不必要的热管理系统管路和接头连接数量,降低成本和整车质量,并简化热管理系统在整车上的装 配工作量,节省整车装配时间和后期维护成本。✓ 电机新技术:驱动电机以油冷替代水冷,冷却效果增强,同时电机新增低效制热模式用于电池回路的加热,相应的取 消电池回路的高压 PTC,减少成本。✓ 分区加热控制:第三代热管理系统PTC采用正温度因子材料随长度变化的加热管,可实现驾驶座与副驾驶座的分区加热 控制。
特斯拉热管理系统4.0
特斯拉热管理系统4.0:首次引入热泵空调,八通阀高效连接三大回路 ✓ 热泵空调。ModelY使用热泵空调代替原有的PTC空调,避免PTC加热系统对续航里程的损耗,此外通过回收热管理回 路中的余热,解决了热泵空调低温下工作效率低的问题。✓ 八通阀。ModelY在原有的五通阀(super bottle)基础之上设计出集成度更高的八通阀,可以实现空调、电池、电机三 大回路的串联和并联,将热泵空调系统和电机、电池热管理回路动态地结合在一起。✓ 智能热管理器。在软件方面,特斯拉ModelY热管理器具备超强算力,通过检测外部环境温度、电机系统温度、电池 组温度和座舱温度等参数,来综合电机、电池组、热泵系统和压缩机等所有热源供给的最佳效率,最终经由智能热管 理算法输出一个综合结果来提升整车热体验。

手机:
网址:
邮箱:
地址: